![]() |
|
| Click on photos to enlarge |
This version of the PG-TIA amp follows the original Hayward and Kopski design by being bidirectional. By powering the left to right amplifier, the signal goes that way. If powered right to left the direction is reversed. This is the way the IF amps in the classic BITX architecture work. Bidirectional amps make it easy to use the same filters, mixers, and modulators for both transmit and receive.
A termination-insensitive amplifier (TIA) such as this one always presents a 50Ω impedance at both its input and output ports, providing a stable and predictable impedance to whatever it’s hook up to. This simplifies the design of the mixers, modulators, product detectors, and filters these TIA amplifiers serve in a complete radio system. The circuit on which this broadband TIA IF amp is based was devised by Wes Hayward, W7ZOI, and Bob Kopski, K3NHI.
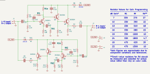
Like the other PG-TIA amp MDRF offers (the red one), the gain of the bidirectional amps are set by selecting the value of the collector, the feedback, and degeneration resistors. New to the bidirectional version, though, these gain-setting resistors are not soldered in plated-through holes. Instead, the PCB pads for them are large squares on the component side only, and you solder the resistors in place as you would with “Manhattan” or “Muppet” construction. This makes them easy to install and just as easy to replace if you want to “program” for a different gain setting. By the way, there’s no reason that the left-to-right amp has to have the same gain as the right-to-left amp. There are occasions you might want different gain profiles.
The Bidirectional TIA Broadband IF Amp has these features:
- Input and output port impedance is always 50Ω and does not pass through or “telegraph” to the other port.
- “Programmable” gain from 7 to 24dB.
- Easily-changed gain-setting resistors using isolation-square pad layout.
- Useful from 1 to 30MHz (with slightly-lower gain above 14MHz).
- Uses 12VDC power.
- Reverse-polarity protection diodes
- PCB pads for edge-style SMA connectors (not included) also usable for direct solder connection.
- Mounting holes for 4-40 (M3) screws.
The Bidirctional PG-TIA is available as a bare PCB, a kit of PCB and components (SMAs not included), or as a fully-assembled and tested unit (SMAs not included).
| PC board only | $9.95 | Buy on eBay |
| Kit of PC board with discrete components (SMA connectors not included) | $16.95 | Buy on eBay |
| Fully assembled and tested (SMA connectors not included). Produced on demand, shipment within fourteen days of order. | $24.95 | Buy on eBay |



